Process AnalyticsProcess Analytics
model generation applicationnewsblog
Demo

Blog Posts

Find all the blog posts explaining how to use the libraries developed by Process Analytics, as well as those explaining how they were developed using external technical tools, and more.

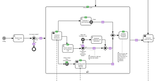
bpmn-visualization: All you need to know about styling BPMN elements
bpmn-visualization: All you need to know about styling BPMN elements
8 min read

Diving into bpmn-visualization Typescript library, we focus on style management, with resources for beginners and advanced usage scenarios.

Posted on July 2023
Process Analytics

Process Analytics

components

  • model generation application
Copyright © 2025 Process Analytics
Powered by Gatsby and inspired from the Bonitasoft S.A.  theme  ❤️